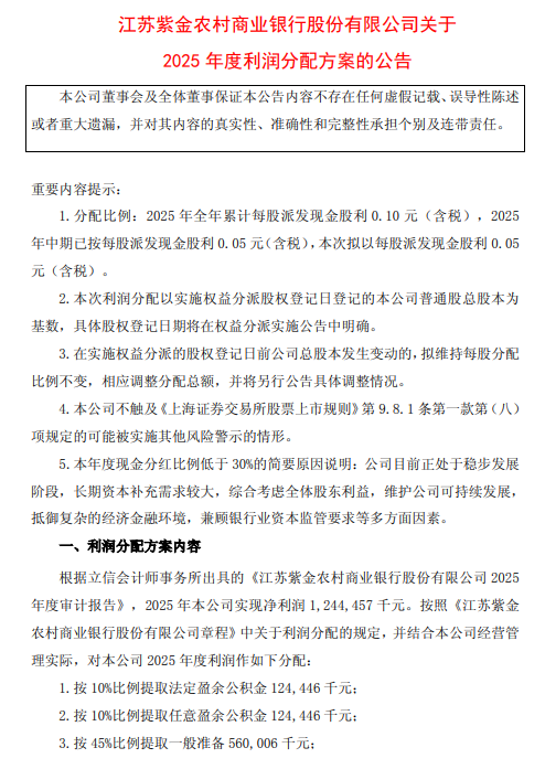
紫金银行发布2025年年度利润分配方案 拟10派0.5元
4月23日金融一线消息,紫金银行发布2025 年年度利润分配方案,拟以每股派发现金股利0.05元(含税)。



特斯拉概述了一项与SpaceX和xAI合作的数十亿美元半导体项目,旨在为全自动驾驶、机器人和太空计算制造先进芯片,初期工作将在奥斯汀进行。...
本文目录一览: 1、江阴天气二十四小时预报 2、江阴科三路线考场天气预报 3、江阴十天气预报如何 4、江阴天气15天,江阴天气15天预报 5、江阴未来一周天气预报 江阴天气二十四小时...
随着对投资组合估值的审查加强,摩根士丹利限制了一只私人信贷基金的赎回。蓝猫头鹰、黑石和摩根大通也因估值和流动性问题受到关注。...
新华社北京4月15日电 为进一步优化投资审批权限配置、提升投资服务便利度、强化投资项目全过程监管,着力扩大有效投资,国务院办公厅日前印发《关于深化投资审批制度改革的意见》(以下简称《意见》),对相...
证券日报网讯 3月18日,凯撒旅业(维权)在互动平台回答投资者提问时表示,公司高度重视“AI+旅游”领域,持续梳理、优化了业务系统底层数据,后续公司将继续以自主研发构建产品壁垒,依托覆盖28大主...
根据最新消息,湖北华嵘控股股份有限公司(以下简称“*ST华嵘(维权)”)发布《2025 年年度业绩预告修正暨公司股票预计触及财务类终止 上市情形的提示公告》,上海市信本律师事务所赵敬国律师(执业证...